凯时kb88官方

凯时kb88官方关于使用部分闲置召募资金举行现金管理的希望通告

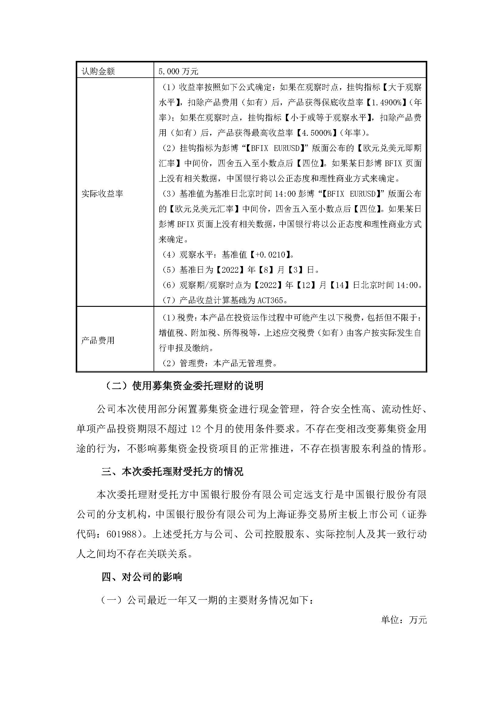
宣布日期:2022-08-03 浏览次数:700

凯时kb88-(中国)总公司凯时kb88-(中国)总公司凯时kb88-(中国)总公司凯时kb88-(中国)总公司凯时kb88-(中国)总公司凯时kb88-(中国)总公司
友情链接:
  • 企业版邮箱登录
  • 淮北矿业
凯时kb88-(中国)总公司

皖公网安备 34112502000076号

网站地图